Группа компаний НПК «Завод модульного энергооборудования» предлагает купить промышленный водогрейный водотрубный котел Temron Wmax-50 теплопроизводительностью 58,2 МВт с доставкой по всей России. Котел Temron Wmax-50 работает на газообразном и жидком топливе. Вы сможете подобрать то, что подходит именно вам, есть в наличии на складе в Дмитрове и Дмитровском городском округе!
Индивидуальные скидки клиентам - звоните узнать!
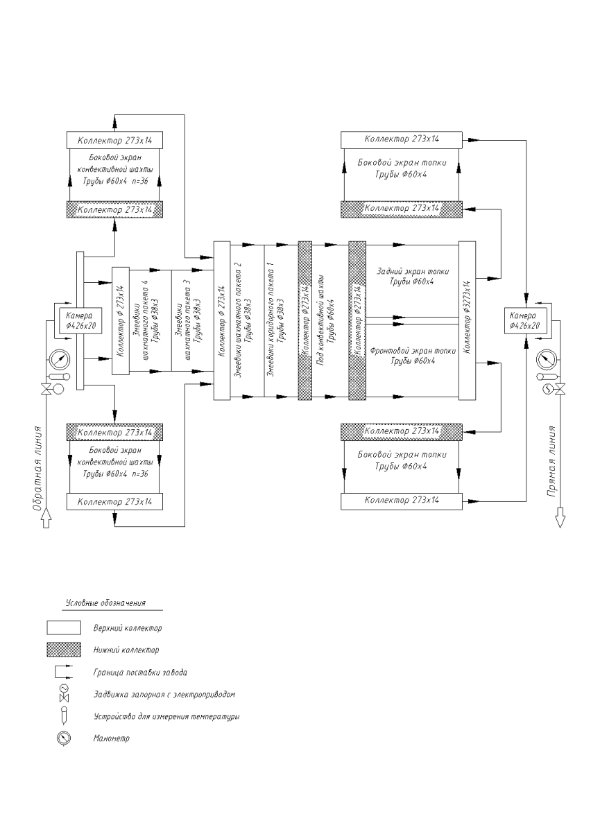
TEMRON Wmax-50 - водотрубные газовые котлы высокой мощности, оборудованные горелками,расположенными на потолке. Имеют высокие экономические и экологические характеристики.
- Теплопроизводительность 58,2 МВт
- Рабочее давление 1,6 МПа
- Температура воды 150 °С
Могут использоваться в системах централизованного теплоснабжения, в отдельно стоящих котельных или в составе ТЭЦ. Так же возможен монтаж взамен старых котлов аналогичной мощности без замены фундамента.
В качестве топлива подходит газ (все виды), а так же жидкое топливо, в том числе мазут.
Преимущества промышленных водогрейных водотрубных котлов Temron Wmax
- Безопасность - котлы оснащены системой автоматизации, с полностью оборудованным газовым арматурным узлом и блоками управления
- КПД более 94% и минимальные затраты на ТО
- Возможен монтаж взамен старых котлов аналогичной мощности без замены фундамента
Отличия котлов Temron Wmax в сравнении с традиционными конструкциями:
- Горелки зафиксированны на потолке
- Ограждающие поверхности в газоплотном исполнении
- Трубная система выполнена без каркаса
В чем плюс расположения горелок на потолке:
- Сохранение внешних размеров при увеличении топочной камеры
- Создание лучших условий для образования факела оптимальной конфигурации
- Температура равномерно распространяется по поверхностям, создавая низкое теплонапряжение экранов
- Низкие показатели выбросов окислов азота (90 мг/нм3)
Плюсы газоплотной конструкции ограждающих поверхностей:
- Вентилятор создает тягу, тем самым появляется возможность функционирования без дымососа, под наддувом
- Исключение присосов по газовому тракту котла
- Облегченная изоляция, продление эксплуатации экранов
Преимущества несущей бескаркасной конструкции трубной системы:
- Снижение металлоемкости котлов
- Сохранение внешних размеров при увеличении топочной камеры
- Облегчение монтажа
Комплектация
По согласованию с заказчиком комплектация может быть дополнена следующими элементами:
- Дутьевой вентилятор
- Привод вентилятора с частотным регулированием
- Система очистки котла (при работе на жидком топливе)
- Калориферы
- Усиленный каркас котла для сейсмичных районов

